This website works better with JavaScript.
Explore
Help
Sign In
asakul
/
pontarius-xmpp
Watch
1
Star
0
Fork
You've already forked pontarius-xmpp
0
Code
Issues
Pull Requests
Projects
Releases
Wiki
Activity
You can not select more than 25 topics
Topics must start with a letter or number, can include dashes ('-') and can be up to 35 characters long.
302
Commits
1
Branch
0
Tags
2.6 MiB
Haskell
100%
Tree:
59a7bf89ae
master
Branches
Tags
${ item.name }
Create tag
${ searchTerm }
Create branch
${ searchTerm }
from '59a7bf89ae'
${ noResults }
pontarius-xmpp
/
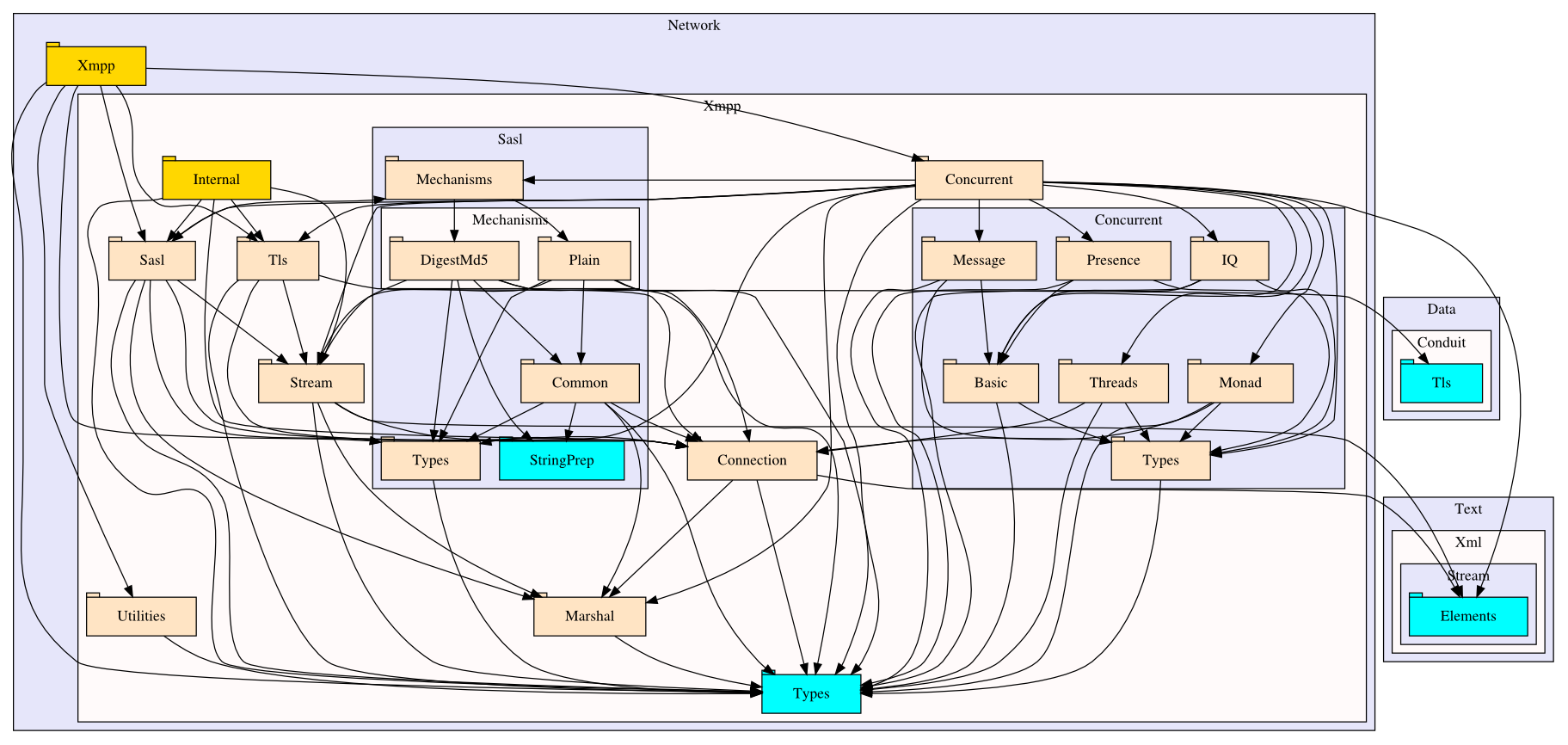
import_visualisation-new-fu...
326 KiB
Raw
History